员工医疗福利标准,正在被重新定义
作为职场打工人,衡量“职场幸福指数”的标准之一,是企业是否提供医疗福利。哪怕工资不低,要是突然生了大病,自费药、特需门诊、单间住院费一堆砸下来,医保报不了的部分可能就得自己扛,一不小心就掏空积蓄,甚至拖累整个家庭。
对企业而言,这项投入是提升员工归属感的重要非经济激励手段。说白了,关心员工的健康,才是最高级的“留人艺术”!
团体补充医疗险(俗称“企补”),是上世纪90年代末随着国家基本医保制度建立而逐渐普及的一种员工福利。三十年过去了,基本医保和“企补”都发生了哪些变化?如今的“企补”,还能不能让员工在看病这件事上真正安心呢?
近年来,随着医保改革不断深化,以及一系列支持商业健康保险发展的政策相继落地,越来越多具备条件的企业,开始将传统的“企补”升级为团体中端医疗险,但两者之间究竟有何区别?企业增加福利投入,真的值吗?
让我们通过本文来一起探讨,如何走进企业医疗福利的新时代!
一、打工人看病,“医保”+“企补”够不够?
1. 医保改革红利:报销范围更广、自付费用更少、基金使用更高效
国家基本医保一直坚持“保基本、广覆盖”,就是让大家都能看得上病、看得起病。一方面不断增加医保能报销的药品和诊疗项目,提高报销比例,老百姓自己掏的钱越来越少;另一方面,通过“集采”和支付改革,降低药械成本和防止过度治疗,把医保基金用在刀刃上。这样一来,既减轻了大家的负担,也保证了医保这个“大池子”能长期可持续运行。
① 刷社保卡看病,个人负担越来越轻
现在医保越来越给力,普通消费者明显感觉到,无论是住院还是门诊,使用社保卡结算后,个人自付费用较以往显著下降。
基本医保目录覆盖范围持续扩容
近年来,基本医保三大核心目录(药品目录、诊疗项目目录和医疗服务设施标准)的涵盖范围显著扩大。基本药品目录不断增加临床必需、安全有效且价格合理的药品品种,从2000年的1535种,增加到2025年的3159种,其中还包括了149种罕见病、肿瘤靶向药等高价值药品,可报销的门诊慢性病和特殊疾病(慢特病)超过60种。诊疗项目目录涵盖了更多先进的治疗手段和技术,比如微创手术、新型检查设备,还有中医的针灸、推拿等非药物疗法,以及“互联网+”线上问诊,也都逐步纳入医保报销。基本医疗服务设施标准不断优化,基层医院(如社区卫生服务中心)的设备和服务也在升级,看病不用总往大医院挤。
医保统筹报销比例稳步提升
过去,统筹基金主要用于支付住院和特定慢性病费用,报销比例约为50%-75%。近几年,普通门诊费用开始被纳入统筹基金支付范围。2025年,城镇职工医保的住院报销比例可高达80-90%,普通门诊报销比例也在55-90%之间。同时,疾病诊断相关分组付费(DRG)和按病种分值付费(DIP)等支付方式改革进一步降低了患者的自付费用。异地就医直接结算覆盖全国所有县级及以上医院,解决了之前在非参保地发生的医疗费用只能完全自费的问题。
医保目录内药械价格显著下降
近年来,国家通过对药品和高值医用耗材集中带量采购(简称“集采”),大幅降低了药品和耗材的价格。例如,2025年4月第十批国采,62种药品平均降幅超60%,最大降幅达98%;通过医保谈判,PD-1抑制剂等年治疗费用从30万元压降至5万元以内(医保报销后自付约1.5万元);人工关节等18类高值耗材价格降幅达82%;冠脉支架从1.3万元降至700元等。
此外,全国统一的医保信息平台全面建成,线上预约、移动支付、电子处方等服务的全面应用,极大地提升了医保结算的效率和患者就医购药的便利性。
② 高质量治疗,却需突破医保边界
尽管基本医保覆盖日益完善,但在追求更高品质、更先进治疗方案时,相关费用往往超出了医保的范畴,患者需要自费承担。这主要体现在两个方面:优质医疗资源获取受限,以及创新药械可及性不足。
医保不报的“优质医疗”,正在成为刚需
随着医疗需求升级,越来越多患者追求更舒适的就医环境和更先进的治疗方案。这类服务目前主要集中在公立医院国际部,由经验丰富的专家医疗团队提供,诊疗高效、体验更优,但属于非基本医疗服务,不能实现医保结算,需自费承担。
同时,医保推行的DRG/DIP支付方式改革,虽有效控费,但也带来一定的“副作用”:若治疗成本可能超出医保支付标准,医生在选择更优但更昂贵的治疗方案时会更加谨慎。对于某些患者而言,医保框架内的“标准路径”未必等于“最优路径”,真正个性化的优质诊疗,常需跳出医保体系实现。
疗效更好的药械,只能自费购买
在药械层面,国家集采显著降低了医保基本目录内的药械成本。但与此同时,许多未中选的原研药、创新药和医疗器械逐渐退出公立医院常规药房,甚至在普通科室难以开具处方。患者若想使用这些在疗效、安全性或依从性上更具优势的药物和器械,往往只能通过院外药房、特药渠道或跨境医疗方式自费购买。
2. “企补”遇冷:为什么员工不再看重这份"传统福利"?
团体补充医疗保险(“企补”),作为员工福利体系的重要组成部分,在外企及大中型企业有很高的普及率。然而,近年来,“企补”的存在感正在逐渐降低,主要原因就是三十年不变的保障逻辑,遇上了全新的就医时代。“企补”的核心设计仍局限于对基本医保目录内、经医保统筹报销后、个人承担的合规医疗费用进行补偿。随着医保保障水平提升和员工就医习惯变化,“企补”的覆盖范围与保障深度明显不足,越来越难以匹配员工实际的就医需求。
① 用“企补”能报的钱其实不多,自己掏也负担得起
过去,员工看病需要自付的部分较高,“企补”确实能减轻不少负担。但现在随着医保统筹比例的提高,原本由“企补”覆盖的“医保内自付”空间已被显著压缩。小病小痛可能就几百块,就算是住院,自付部分大多也就几千到一两万,很少会特别高。对于很多员工而言,这类支出处于个人或家庭可承受范围之内,“企补”慢慢也就显得没那么重要了。
② 员工更关注医保外的保障,但"企补"无法满足
如今,员工对医疗福利的期待,已经从“能看病”,转向“治疗更精准、药械更先进、环境更舒适”。但“企补”由于将保障内容限定在医保范围内,就医以刷“社保卡”为前提,导致很多医保外的费用无法得到保障:
“治疗更精准”:在住院治疗时,医疗机构可能会受医保DRG/DIP控费影响,选择低成本的传统治疗方式,放弃更先进、更精准的疗法。例如:患者本可做微创手术,创伤小、恢复快,但因耗材贵、超支付标准,只能接受创伤大的开放式手术;肿瘤患者适合质子治疗,副作用更小,却因费用高、医保不报销,只能做普通放疗。这意味着,在医保控费背景下,“能治”不等于“最优治”,而员工真正期待的,是以疗效为导向的高质量治疗。
“药械更先进”:由于医保控费压力,许多原研药、创新药和先进医疗器械因价格较高难以纳入医保目录。然而,员工往往更关注治疗效果与生活质量,希望在需要时能用上疗效更佳、安全性更高、临床获益更显著的先进药械。例如,癌症患者本可用靶向药或免疫治疗(如PD-1),副作用小、疗效好,却因医保不涵盖只能选择传统化疗;心血管患者适合可吸收支架,术后无需长期服药血管也能恢复,却因需要自费只能用金属支架。员工期待的,不只是“有药可用”,更是“用上好药、用对器械”。
“环境更舒适”:使用社保卡在普通部就医,门诊人挤人,候诊时间长;住院多人间,休息质量差。员工期望享受更安静私密的环境、更人性化的服务和更短的等待时间,——这些在公立医院特需部、国际部或优质私立医疗机构能实现,可惜,这份“舒适”与“尊严”,医保和“企补”都不报,只能自费承担。
综上所述,在经济持续发展的今天,现代打工人对看病的期待早已不止于“看得上病”,而是:少排队、用好药、住得好、治得快。但现实是,“医保+企补”的组合,提供基本医疗,但不保证优质医疗;补医保内的小钱,但不保医保外的大额支出。企业花了钱,员工却获得感不强,福利效果自然大打折扣。
二、与医保“解绑”的团体中端医疗,才是留人新招
“医保+企补”作为传统福利组合,其保障水平与新一代员工对医疗可及性、治疗先进性和服务体验的期望之间,已出现显著落差。要真正提升员工的满意度与保障获得感,团体医疗福利亟须转型升级,覆盖那些直接影响治疗选择和生活质量的关键支出。因此,与医保“解绑”、聚焦优质医疗的团体中端医疗险,正加速进入企业HR的视野。
*什么是团体中端医疗险?企业单独出资或与员工共同出资,为员工及其配偶、子女统一投保的团体商业健康保险。保障范围涵盖住院、门诊、生育、预防性检查、齿科等福利,就医网络覆盖公立医院普通部、特需部、国际部及指定私立医疗机构,就医不强制用医保结算,报销范围不限于医保目录、覆盖所有符合医学必需性的合理医疗费用,医保已报销的统筹费用可抵扣住院免赔额。
1. 团体中端医疗险,让好医、好药触手可及
为什么越来越多的企业开始将团体中端医疗险视为员工福利升级的突破口?因为它能更好地满足新生代员工对高品质医疗、创新药械及高效就医体验的需求,主要体现在以下几个方面:
① 不强制与医保绑定,跳出医保控费限制,真正实现“以疗效为导向”的治疗
当员工使用基本医保就医时,医疗机构在控费压力下,即便某些疗法或药品在疗效、安全性方面更具优势,医生在临床决策中也可能因“超支风险”不会采用。而团体中端医疗险不强制要求治疗必须先通过医保报销,只要诊疗方案符合医学必需性,相关费用即可赔付。这意味着,员工可以更自由地选择不在医保目录内的、疗效更优、副作用更小的药品或诊疗方式,不必因费用问题被迫妥协。
② 提供更优质、更高效的就医体验
新生代员工不仅关注“能不能治”,更在意“怎么治”、“在哪治”、“多久能治”。团体中端医疗险的优势在于:
门诊更便捷:可直接预约三甲医院特需/国际部专家,减少候诊时间,提升问诊质量;
住院更从容:优先安排床位,缩短手术等待周期,避免病情延误;
环境更舒适:住院可选择单人或双人病房,私密性强,休息质量高,有利于术后恢复;
服务更全面:部分计划还包含健康管理、第二诊疗意见、就医绿通等增值服务,实现“诊疗+服务”一体化。
因此团体中端医疗险提供的不仅是医疗资源的升级,更是对员工时间、尊严与生活质量的尊重。
2. 团体中端医疗险,福利成本小提升,保障体验大升级
然而,企业HR也难免会有顾虑:团体中端医疗险虽然优势显著,但是否意味着高昂的成本?能否在不大幅增加福利预算的前提下,实现员工满意度的实质性提升?事实上,通过科学的方案设计,完全可以在控制整体成本的同时,为员工提供真正有价值的高品质医疗保障。
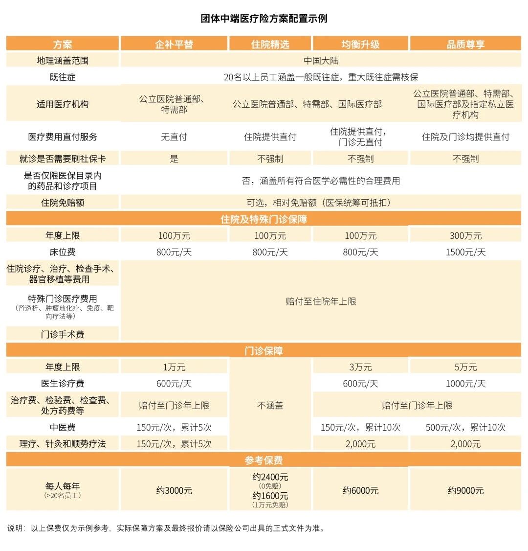
团体中端医疗险具备高度的灵活性,可根据企业预算、员工结构和福利目标,定制不同的保障范围、免赔额、赔付比例和医疗网络,实现“投入合理,回报可见”。接下来,我们将介绍几种常见的配置方案及其对应的保费水平,帮助企业找到“保障升级”与“成本可控”之间的最佳平衡点:

(点击查看大图)
3. 团体中端医疗险,国家政策扶持,驶入发展快车道
在国家推动商业健康保险与医疗、医保、医药协同发展的大背景下,团体中端医疗险也将迎来前所未有的政策红利期。上海将率先从产品导向、资金支持、服务升级三大维度,推动团体健康险创新:包括鼓励企业投保覆盖创新药械的团体健康保险、允许员工使用医保个人账户余额与企业分担保费、推进商保与医保同步结算并将直赔服务扩展到医院特需部、国际部等措施。
2025年8月,国家金融监管总局上海监管局、上海市医保局、金融委、发改委、科技委、卫健委等多部门联合发布《关于促进商业健康保险高质量发展主力生物医药产业创新的若干措施》,其中与团体健康保险相关的包括:
第八条:“推动医保个账支持团体健康保险发展,用人单位为职工或其近亲属投保的经备案且符合条件的团体健康保险,保费可以由单位与员工共同承担,其中个人承担的部分,经个人授权、单位收集、保险公司汇总后,可以由医保经办部门统一划扣医保个人账户历年结余资金。”
第九条:“鼓励用人单位统一投保且单位缴费比例不低于一定比例、覆盖创新药械费用保障、与基本医保同步结算的团体健康保险产品。”
第十三条:“优化医保与商保同步结算模式,协同“上海保险码”平台,不断完善直赔服务流程,推进更多医疗机构、商业健康保险产品和国际医疗业务接入平台,实现二三级医院全覆盖,探索将直赔服务扩展到医院特需部、国际部。”
国家医保局即将在2025年底增设、2026年实施的《商保创新药目录》,也成为另一项推动商业健康保险发展的重要举措(详见“如何通过商业健康险享受创新药红利”)。
团体中端医疗险,是连接医保体系与高品质医疗的关键桥梁。未来,随着政策在全国范围的复制推广,企业为员工配置中端医疗险,将成为顺应趋势的必然。
4. 为什么企业值得增加医疗福利投入?
① 提升企业竞争力
当员工知道生病时有人兜底、治疗时有选择权,这份安心,会直接转化为对企业的信任与忠诚。一份有温度的医疗保障,它不声不响,却在悄悄构筑企业最坚固的竞争力。
② 打造优秀雇主品牌
在人才市场中,薪酬渐趋同,福利定胜负。愿意为员工长期健康投资的企业,自然会被优秀人才看见、选择和奔赴。
③ 提高组织生产力
投入的是福利成本,收获的是更健康的员工队伍:
➡早发现、早治疗,避免小病拖成大病;
➡住院短、恢复快,减少因病缺勤带来的生产力损失;
➡就医体验好,心情愉悦,工作专注度更高。
这不是成本,而是对组织健康的投资。
。 。 。
在人才竞争日益激烈的今天,员工对医疗福利的期待已不仅是“有没有”,而是“好不好”;
将传统“医保+企补”升级至团体中端医疗险,是一次精准和高效的福利投资;
相比调薪或短期激励,一份直击痛点的医疗保障,更能赢得核心人才的长期忠诚;
员工的安全感,从一张保单开始;
企业传递的不仅是保障,更是温度与承诺!